English
|
旧版
学院概况
学院介绍
院长致辞
组织机构
学院领导
师资队伍
在职教师
博士后
行政团队
荣休教师
永远怀念
学院管理
党务工作
人事管理
行政管理
发展基金
教学管理
本科生
研究生
辅修
翻译硕士
进修教师
常用下载
研究生论坛
博士岗位管理系统
科研管理
科研动态
科研项目
学术机构
常用下载
学生园地
新闻动态
通知发布
学生活动
就业信息
院友之家
外事外教
外事活动
现任外教
服务指南
孔子学院
外教招聘
继续教育
培训项目
申请报名
信息查询
图书分馆
分馆简介
馆藏目录
最新动态
教工之家
工会公告
工会活动报道
教工风采
学院概况
+
学院介绍
院长致辞
组织机构
学院领导
师资队伍
+
在职教师
博士后
行政团队
荣休教师
永远怀念
学院管理
+
党务工作
人事管理
行政管理
发展基金
教学管理
+
本科生
研究生
辅修
翻译硕士
进修教师
常用下载
研究生论坛
博士岗位管理系统
科研管理
+
科研动态
科研项目
学术机构
常用下载
学生园地
+
新闻动态
通知发布
学生活动
就业信息
院友之家
外事外教
+
外事活动
现任外教
服务指南
孔子学院
外教招聘
继续教育
+
培训项目
申请报名
信息查询
图书分馆
+
分馆简介
馆藏目录
最新动态
教工之家
+
工会公告
工会活动报道
教工风采
教工之家
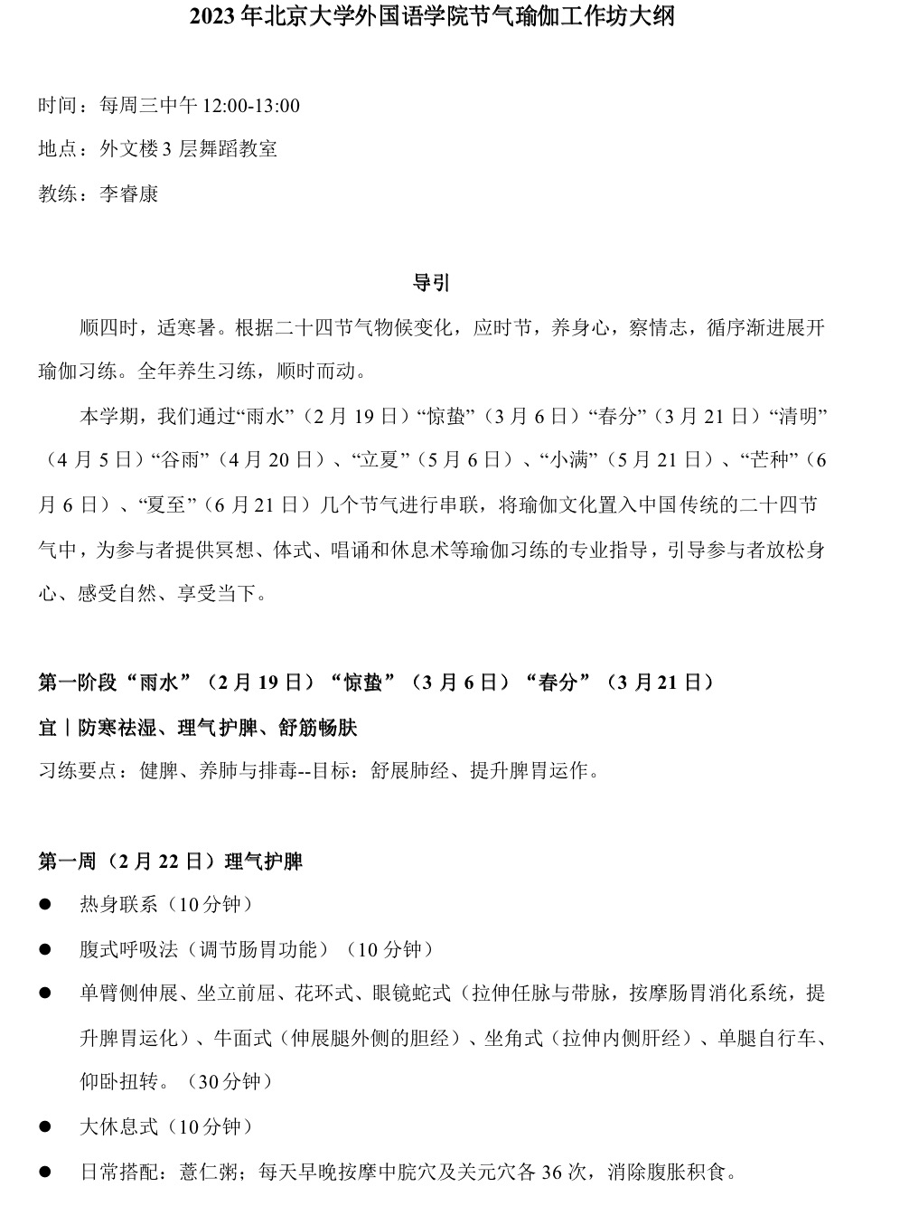
节气瑜伽等你来
2023-02-20
瑜伽社团的各位老师:本学期瑜伽社团计划打造节气瑜伽,把瑜伽和二十四节气结合在一起,增加一些养生的元素,以下是课程的主要内容,我们等你来!
星空手机网页版登录入口
|
多宝在线登录
|
米兰在线登录
|
新利在线登录
|
完美网页版
|
QY球友会
|
开云足球体育(北京)有限公司
|
米兰网页版登录入口
|